游戏外设行业定义分类、产业链全景图谱、竞争格局及发展趋势分析
全球游戏产业的收入持续攀升,电子竞技的崛起与移动游戏的广泛流行,共同催生了对于高性能外设的强烈需求。随着年轻玩家群体对高质量游戏体验的愈发重视,他们更愿意在优质游戏外设上投入更多资金。特别是电竞选手与游戏主播等特定群体,他们对外设的品质要求尤为严格。电子竞技赛事越来越受到全球关注,众多品牌纷纷增加在电竞行业的投入,这促进了专业电竞选手和电竞爱好者所需的外设产品的发展。据数据显示,2023年全球游戏外设市场的规模达到了49.5亿美元。伴随着人工智能和机器学习技术的不断进步,游戏外设将变得更加智能化;与此同时,虚拟现实和增强现实技术的广泛应用也将刺激对外设设备的新需求。

一、定义及分类
游戏外设,亦称“外设”,系指游戏玩家不可或缺的辅助工具。伴随着我国计算机游戏应用的快速推广,以及网络化、信息化技术的广泛应用,市场对计算机游戏,尤其是电竞游戏所需的外部设备需求持续攀升,进而推动了相关产业的诞生与迅猛发展。由于外部设备种类极为丰富,其中不少设备集成了多种功能,因此对外部设备进行精确分类显得尤为困难。依据其功能特点,我们可以将它们大致划分为电脑与支架、电竞椅、鼠标、鼠标垫、机械键盘、耳机以及游戏手柄等七大类别。

二、行业政策
1、主管部门和监管体制
游戏外设行业的管理部门是中华人民共和国的文化和旅游部以及国家工业和信息化部。文化和旅游部、工业和信息化部与国家其他相关部门共同拟定产业政策及行业发展战略开yunapp体育官网入口下载手机版,以引导行业的协调和有序发展。国家市场监督管理总局携手工业和信息化部对行业产品实施质量监控和抽样检查,并对外公布检查结果。企业置身行业之中,独立自主地开展市场经营活动,遵循市场经济的法则,积极投身于市场竞争之中。
2、行业相关政策
目前,我国相关部门尚未颁布有关游戏外设产品的特定法律法规或政策。本质上,游戏外设产品归类于消费电子产品,因此,境内对这类产品的监管遵循一般消费电子产品的监管规定。再者,由于游戏外设产品与游戏主机及相应游戏软件紧密相连,它们也将受到针对游戏消费领域政策的波及。在电子竞技在全球范围内盛行的当下,游戏外设这一对于提高玩家竞技能力与游戏感受至关重要的装备,正面临着空前的成长契机。我国相关部门陆续推出多项政策,旨在扩大市场需求、推动游戏市场消费增长以及挖掘行业发展的潜力。与此同时,各相关部门亦陆续颁布了一系列监管措施,针对网络游戏等领域,旨在遏制未成年人沉迷游戏和过度消费等不良行为,从而为行业的规模化、规范化发展打下了坚实的基础。

三、行业壁垒
1、资质壁垒
在成为国际知名终端产品制造商的供应商之前,消费电子类游戏外设及创新消费电子生产企业必须进行漫长的市场拓展,并接受客户在质量、环境、职业健康与安全管理体系方面的严格审查。此外,它们还需按照客户设定的内部合格供应商评定标准,接受现场审核或通过客户指定的外部认证机构的审核。这一过程涉及供应商基本情况调查、现场审核、样品确认以及定期的审核监督等多个环节,只有满足客户的严苛要求,才能成为其认可的合格供应商。客户一旦踏入,便难以轻易转换供应商,消费电子游戏外设和创新型消费电子产品制造商凭借其长期积累,已建立起一个稳定且值得信赖的客户群体。供应商资质的严格审核,以及基于长期合作所建立的稳固客户关系,为想要进入这一市场的企业设置了较高的门槛。
2、快速响应能力壁垒
由于消费电子游戏配件和创新消费电子产品的生命周期较短,更新换代迅速,行业内的公司需对消费者喜好、技术发展、替代品等市场动态作出迅速应对,以确保占据较大的市场份额。这表现在企业具备强大的新产品研发设计能力、从研发到批量生产的快速转化效率、灵活的订单处理能力、以及高效的内外部协调与整合能力等方面。通常来说,企业若想具备稳固的快速应对能力,就必须频繁涉足各种主流产品的生产项目,并且与著名客户建立起稳固的合作纽带。
3、管理及质量控制壁垒
游戏外设产品种类繁多,制作工艺复杂,生产过程中往往需要小规模、多轮次的生产,这就要求制造商在迅速满足客户需求的同时,还需具备调整生产策略和有效控制成本的强大能力。游戏外设领域的国际知名厂商对产品质量有着严格的标准,故而,生产企业在确保业务生产流程达到标准化和自动化的同时,还需对非自动化环节实施标准化管理,并且严格把控产品质量。这一要求对计划进入该领域的企业的管理水平提出了较高挑战,新进入者常常因为缺乏灵活的组织管理能力,难以生产出符合质量标准的高品质产品,从而难以满足客户的需求。
四、产业链
1、行业产业链分析
游戏外设产业链的前端涵盖了芯片、显示屏、半导体元件以及PCB板等电子元件,还包括塑胶、五金、线材和外壳等制造原料。总体而言,这一环节的市场化程度较高,发展态势稳健,技术实力和产品质量持续提升开元ky888棋牌官方版,市场供应充足,这些因素均对游戏外设行业的发展起到了积极的推动作用。专卖店、批发市场、电脑城等线下销售渠道,以及官方网站和电商平台等线上销售渠道,构成了产业链的下游环节。这些渠道直接面向消费者提供服务。伴随着消费水平的提升和对娱乐活动需求的增加,游戏外设的销售市场持续扩大,为行业的发展带来了巨大的发展机遇。

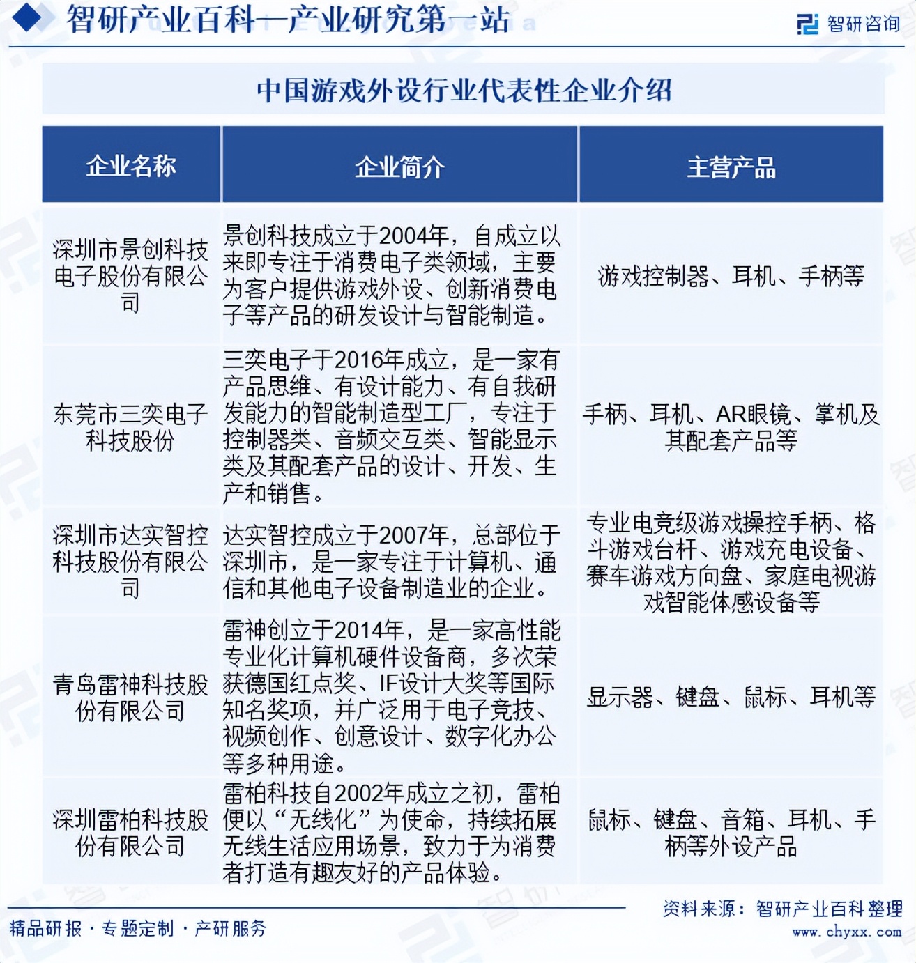
2、行业领先企业分析
(1)青岛雷神科技股份有限公司
雷神品牌在2014年正式诞生,并在2022年成功登陆北京证券交易所的舞台。该公司是一家专注于高性能计算机硬件设备的企业,其核心产品涵盖了笔记本电脑、台式机以及一系列外设和周边设备,如显示器、键盘、鼠标和耳机等。该企业凭借卓越的产品品质,屡获德国红点奖、IF设计大奖等众多国际知名奖项的认可,其产品广泛应用于电子竞技、视频制作、创意设计和数字化办公等多个领域。雷神科技在持续的创业创新中,始终将粉丝驱动力作为核心,致力于为每一位用户带来卓越的使用感受。在2024年上半年,其电竞显示器、机械键盘、电竞鼠标、游戏手柄等外围设备产品销售额达到了1.89亿元,较去年同期增长了7.98%。

(2)深圳雷柏科技股份有限公司
自2002年创立伊始,深圳雷柏科技股份有限公司便将“无线化”作为己任,不断丰富无线生活的应用领域,其业务范围包括鼠标、键盘、音箱、耳机、手柄等多种外设产品。公司以技术研发为基石,遵循市场需求,秉持用户体验至上的原则,并依托雷柏机器人自动化生产体系的高品质保证,全心全意致力于为消费者提供既有趣又友好的产品体验。雷柏在我国市场展现出强劲的发展势头,凭借卓越的产品质量,受到了众多行业媒体的普遍赞誉,荣获的奖项接近百项。截至2024年前三季度,雷柏科技的营业额达到了3.29亿元,较去年同期增长了7.56%。

五、行业现状
最近几年,全球游戏市场的营收持续攀升。特别是电子竞技的迅猛发展和移动游戏的广泛流行,催生了对于高性能配件的强烈需求。新一代游戏爱好者们越来越看重高质量的游玩体验,因此他们更愿意在优质的配件上投入更多的资金。特别是电竞选手和游戏主播等特殊群体,他们对配件的品质和性能有着更为苛刻的要求。电子竞技赛事在全球范围内备受关注,众多品牌纷纷增加在电竞领域的资金投入,这促使专业电竞选手和电竞爱好者所使用的外设产品得到了快速发展。电子竞技的迅猛增长带动了游戏外设市场的消费量显著上升,全球游戏外设行业的进展速度也随之加快,据数据显示开元ky888棋牌官网版,2023年全球游戏外设市场的规模达到了49.5亿美元。人工智能与机器学习技术的不断演进使得游戏外设趋向智能化发展;与此同时,虚拟现实及增强现实技术的广泛应用亦催生了对外设设备的新需求。展望未来,全球游戏外设市场预计将持续保持增长趋势。

六、发展因素
1、机遇
(1)消费电子行业产业政策支持
游戏配件构成了我国消费电子领域的关键组成部分。在近些年里,消费电子领域呈现出迅猛的发展态势,相关部门陆续出台了众多政策措施,旨在通过推广新型信息产品等手段,进一步拓宽和提升信息消费的规模与水平,同时不断激发发展的动力和内需的潜力;此外,还积极倡导激发市场消费的活力,增强消费对产业的支撑作用,推动产业向高质量发展的目标迈进。一系列促进性的政策措施相继出台并逐步得到贯彻执行,助力我国游戏外设领域实现连续性的增长态势。
(2)我国消费电子制造业体系完备
近年来,得益于国家产业政策的指导和内需刺激政策的推动,我国消费电子产业已构建起一个较为完善的体系,涵盖了从上游零部件、研发设计、生产制造到销售服务等多个环节。这样的产业体系不仅促进了行业的规模化与集成化进程,而且为游戏外设的设计与功能创新提供了更广阔的空间。
(3)游戏内容逐步丰富
游戏产业的持续进步催生了众多优质游戏,这些游戏对玩家的操作技能和反应速度提出了更高的挑战。为了在游戏中获得更佳的表现,玩家们迫切需求更加专业和精确的游戏外设以提供辅助。主机游戏的外设涵盖了如手柄、耳机等设备,伴随技术的不断发展和消费者需求的日益多元化,以及游戏内容的不断丰富,预计在未来数年内,整个市场将逐渐走向成熟,并持续以稳定的速度实现增长。
2、挑战
(1)产品同质化严重
我国游戏外设市场的竞争主体众多,尤其是以小型生产商为主导。游戏外设产品涵盖了各种控制器、耳机以及显示器等,由于游戏操作相对简单,导致市场上的游戏外设产品在形态和功能上存在较大差异,这限制了消费者的选择余地。此外,企业之间的价格竞争愈发激烈,这对行业的创新与发展产生了不利影响。
(2)高质量技术人才储备不足
消费电子类游戏外设和创新消费电子产业属于综合性的制造业,对从业者的技术水平与专业知识有着较高的要求。技术人员需精通微电子、电力电子以及软件编程等多项技术。鉴于我国该行业起步较晚,相较于发达国家,在技术人才的培养和储备方面存在一定的不足。未来,行业持续进步及新增企业不断涌入该领域,各大企业间将在专业人才争夺上展开激烈竞争,这或许会导致发行方专业人才的短缺或流失,从而对企业的持续发展造成不利影响。
(3)融资渠道较为单一
游戏外设领域的竞争愈发激烈,品牌间的差异逐渐变得不明显,消费者的选择范围也在不断扩大。为了在竞争中保持优势,游戏外设制造商必须持续进行创新,提高产品的质量和性能,以迎合消费者的需求。而要想实现产品设计、研发和规模化生产,则需要投入大量的资金。行业内的企业大多属于中小规模,其资金获取主要依靠经营所得和借贷,这种模式难以支持产品的更新换代和新技术、新产品的研发,对行业的整体高水平发展产生了不利影响。
七、竞争格局
在全球范围内观察,游戏外设市场的集中度并不高。这首先是因为像任天堂、索尼、微软这样的主流游戏主机生产商,不仅自己经营各类外设产品,还授权第三方进行开发、生产和销售相关产品。其次,游戏外设制造商所接到的订单通常比较分散,涉及的细分品类众多,而行业下游客户的个性化需求差异较大,导致单家企业难以满足不同厂商对于多样化产品的需求。受多种因素的限制,各类终端产品制造商聚焦于各自的生产板块,市场上尚未出现具有行业垄断地位的企业。目前,我国游戏外设领域以中小型企业为主,然而随着市场竞争的日益激烈,加之人力成本上升、供应链管理难度增加等因素的叠加,那些研发能力不足、规模较小的企业将面临难以有效控制生产成本的困境。在这样的市场环境下,企业间的竞争将更加激烈,行业内部的集中度有望得到提升。

本篇内容源自智研产业百科网站,如需深入了解行业资讯及享受个性化咨询服务,请访问智研咨询进行搜索查阅。
智研产业百科由智研咨询精心打造,是一款专注于产业研究的应用工具平台。该平台旨在向用户全面提供各类百科式的产业信息查询服务。智研咨询始终秉持着以信息推动产业进步的企业理念,不断优化和拓展其方法论,通过产业百科平台增强信息的价值,为行业的进步和企业投资决策提供持续的支持与助力。游戏外设产业百科,作为一款集游戏外设产业研究于一体的综合性系统工具,详尽地汇总了该产业的相关知识信息。它不仅囊括了游戏外设产业的定义、分类、政策法规,还描绘了产业链条、竞争态势以及未来发展趋势。此外,借助先进的信息技术,该百科构建了智能互联的行业知识图谱,为行业研究人员以及投资者们提供了深刻见解和全面详实的数据支持。
智研咨询秉承“以信息助力产业进步,助力企业投资决策”的品牌宗旨。公司向企业供应高水平的产业咨询服务,服务内容涵盖优质的行业研究报告、个性化定制服务、每月的专题分析、可行性研究报告、商业策划书以及产业规划等多种形式。提供周报、月报、季报和年报等不同周期的定期报告,以及根据需求定制的相关数据。这些报告内容丰富,包括政策动态监测、企业最新动向、行业相关数据、产品价格走势、投融资领域概览、市场潜在机遇与风险分析等。